电话:028-60361599
邮箱:1540372901@qq.com
前言
近日,四川迪亚生物科技集团有限公司创始人、首席科学家王书崎博士作为通讯作者,在国际药学领域顶级期刊《Acta Pharmaceutica Sinica B》(APSB) 发表重磅综述论文:Organoids, organ-on-a-chip, and microtumors: Biomimetic 3D tumor models advancing drug development and precision medicine(类器官、器官芯片与微肿瘤:仿生3D肿瘤模型推动药物研发与精准医学)。
目前论文已完成全部校对流程,正式进入出版阶段。这标志着迪亚生物在器官芯片、类器官、微肿瘤三大核心技术领域的研究深度与产业视野,获得全球学术界权威认可。

#01
顶刊认可:APSB
中国药学TOP级国际期刊.
《Acta Pharmaceutica Sinica B》(APSB)由中国药学会、中国医学科学院药物研究所主办,是国际顶级药学综述与研究期刊,位列SCI Q1区、药学TOP期刊,最新影响因子高达14.9,是全球药物研发、精准医疗领域最具影响力的学术平台之一。
本次论文的成功刊发,是对王书崎博士团队及迪亚生物在仿生3D肿瘤模型、器官芯片、类器官药敏、微肿瘤免疫治疗领域系统性成果的高度肯定。

#02
定义下一代肿瘤精准药物研发范式
综述系统性梳理三大前沿技术
该综述系统性梳理了类器官、器官芯片、微肿瘤三大前沿技术,首次从临床转化、药物研发、精准医疗、AI融合全链条提出统一框架,直指传统2D培养、动物模型、PDX模型的核心痛点:临床预测准确率低、研发周期长成本高、无法还原真实肿瘤微环境与免疫互作。
论文核心创新亮点
1. 首次三大模型同台对标:从构建周期、保真度、临床预测率、免疫微环境、通量成本等关键维度,明确器官芯片、类器官、微肿瘤的互补定位,为临床与药企选择模型提供重要参考依据。
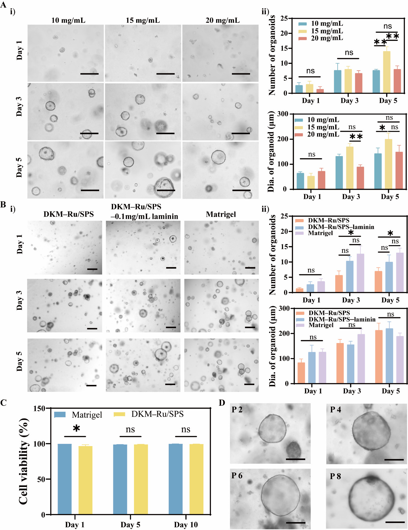
2. 直击胆管癌等难治肿瘤痛点:结合王书崎博士团队在缺氧微流控胆管癌器官芯片的原创成果,论证3D模型在缺氧肿瘤、纤维化肿瘤、耐药机制研究中的不可替代性。
3. 提出AI+器官芯片未来路径:前瞻性构建AI驱动自动化器官芯片系统,实现实时监测、智能分析、动态给药、毒性预警一体化,为全球新药研发提供“中国方案”。
4. 明确临床转化标准与监管路径:结合FDA现代化法案2.0、OECD GIVIMP指南、中国NMPA相关规范,为3D模型从实验室走向临床、进入IND申报提供清晰合规路径。


#03
王书崎博士——器官芯片
与精准医疗国际领军者
四川迪亚生物科技集团创始人、首席科学家
王书崎博士,四川迪亚生物科技集团创始人、首席科学家,四川大学/华西医院临床研究中心、国家生物材料工程研究中心、天府锦城实验室核心PI。他是国际微流控、器官芯片、肿瘤类器官领域资深专家,主持国家重点研发计划等多项国家级课题,在 Lab on a Chip、ACS Nano、PNAS、APSB 等顶刊发表论文70余篇,原创缺氧胆管癌器官芯片、多器官串联芯片、微流控自灌注芯片等核心技术,并推动基础研究快速落地为肿瘤精准药敏、新药筛选、临床伴随诊断产品。

#04
产业落地:迪亚生物——从
顶刊论文到临床产品的全链条转化
技术标准化、产品合规化、市场全球化
迪亚生物以王书崎博士团队的顶刊核心技术为根基,专注器官芯片、类器官、微肿瘤、3D肿瘤模型的产业化开发,已形成完整布局:
- 肿瘤类器官药敏检测平台:覆盖胆管癌、肝癌、肺癌、结直肠癌等,临床预测准确率超85%;
- 器官芯片新药筛选服务:为药企提供药效、毒性、药代一体化体外评价;
- 微肿瘤免疫模型:保留原生免疫微环境,支持PD-1/PD-L1等免疫治疗精准筛选;
- 标准化芯片与试剂:实现高稳定、高通量、低成本,加速临床普及。
本次《APSB》综述的发表,不仅彰显学术高度,更为迪亚生物技术标准化、产品合规化、市场全球化奠定了坚实的学术支撑。
未来展望
以顶刊成果为引擎,迪亚生物将持续深耕3D仿生肿瘤模型+器官芯片+AI交叉创新,推动:
- 肿瘤精准用药从“试药”走向“预测”;
- 新药研发周期缩短50%、成本降低70%;
- 打造中国领先、国际一流的器官芯片与精准医疗产业化平台。
用顶尖科研,守护生命精准;
以硬核技术,赋能健康中国。
• END •

<关注我们>
【联系我们】
地址:四川省成都市东部新区环湖东路1888号
电话:028-60361599
邮箱:1540372901@qq.com
